滚动控制精子导航响应动态流变特性的环境
2024-01-30 09:09:58 点击数:哺乳动物的精子在其纵向轴上滚动是运动的长期观察成分,但其在受精过程中的作用,特别是在雌性生殖道内的精子迁移中的作用,仍然难以捉摸。
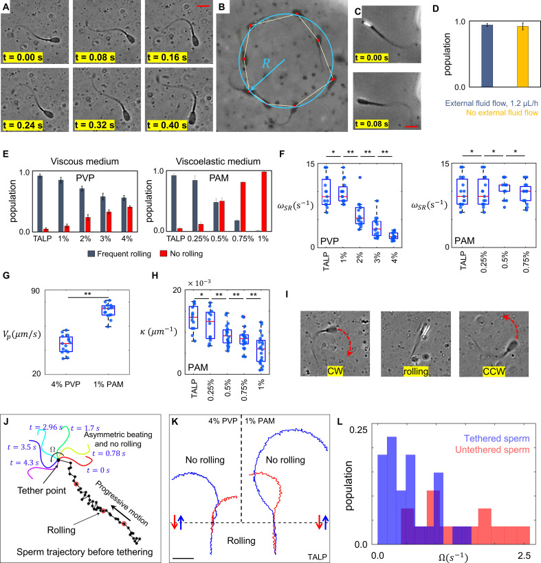
在简单剪切流条件下和在静止微流体库中研究牛精子运动的同时,建立了理论和计算模型,发现滚动调节精子导航响应精子环境的流变特性。换句话说,滚动可以使精子逐步游泳,即使鞭毛是不对称的。因此,一个滚动的精子稳定地游在附近的墙上(靠墙的导航),并在外部流体流动(趋流性)下高效地上游。相反,环境粘度和粘弹性的增加抑制了滚动,因此,非滚动精子不太容易受到周围壁和外部流体流动的影响,并在二维扩散的圆形路径(表面勘探)中游泳。这种游泳的表面探测方式是由鞭毛跳动的固有不对称性引起的,精子的圆形路径的曲率与不对称程度成正比。我们发现,对滚动的抑制是可逆的,并且在高环境粘度和粘弹性的精子打样不对称程度较低的精子中发生。因此,运动的滚动部分可以作为调节工具,使精子能够根据女性生殖道内功能区的流变特性导航。不滚动精子不太容易受到周围壁和外部流体流动的影响,并在二维扩散的圆形路径上游泳(表面探测)。这种游泳的表面探测方式是由鞭毛跳动的固有不对称性引起的,精子的圆形路径的曲率与不对称程度成正比。

- 上一篇:精子的转向步态
- 下一篇:不育男性抗氧化系统和活性氧与临床精液参数的关系
